// 债市综述 //
12月24日, 连日大额净投放后,央行公开市场周四逆回购操作力度有所放缓,加之收益率连续下滑后,止盈压力难免,现券期货小幅走弱。国债期货全线小幅收跌,10年期主力合约跌0.11%;银行间主要利率债收益率上行1-3bp;可转债连续三日现新债破发;银行间资金非常充裕,隔夜回购利率自纪录低点略反弹不足2bp,七天品种大幅下行逾21bp报在1.43%附近,创逾七个月新低。
周四,国债期货低开低走,全线小幅收跌,10年期主力合约跌0.11%,5年期主力合约跌0.11%,2年期主力合约跌0.05%。A股方面,两市股指全天弱势震荡,上证指数收跌0.57%,创业板指跌0.78%,创业板指跌0.78%;万得全A跌0.85%。
交易员指出,年末在央行呵护下资金面整体宽松,虽然跨年价格仍较为坚挺,但平稳度过时点考验应无难度。最近政策传递暖意后市场预期也明显缓和,短期消化获利盘后料仍能维持震荡偏强走势,但政策持续放松的概率不大,进一步拓展空间仍有难度。

银行间主要利率债收益率上行1-3bp。10年期国开活跃券200215收益率上行2bp报3.63%;10年期国债活跃券200016收益率上行1.5bp报3.23%,5年期国债活跃券200013收益率上行2.25bp,2年期国债活跃券200011收益率上行1.05bp。
可转债市场整体行情低迷,逾八成转债下跌。受大盘拖累,近日转债打新风险骤增,“祥鑫转债”周四再度破发,已连续三日出现破发新债。12月以来共上市15只新债,上市首日收盘涨幅算术平均值仅为9.84%,为年内首次降至不到两位数。

银行间市场月内资金非常充裕,隔夜回购利率自纪录低点略反弹不足2bp,七天品种大幅下行逾21bp报在1.43%附近,创逾七个月新低。交易员表示,央行连续净投放后月内流动性愈发充沛,不过非银机构跨年价格仍坚挺;周四14天逆回购虽减量但仍维持净投放,央行呵护下预计跨年无忧。
南京一位银行交易员表示,央行周四14天期逆回购明显减量,主要还是因为资金太松了,对情绪影响较为有限。政策年底前偏暖的态度并未改变,资金面应可轻松跨年,债市短期调整压力并不大,跨年后还需持续关注央行态度变化。

关于债券市场走势,江海证券称,临近年底,债市还面临一系列不确定性因素,如国内疫苗启动接种、一季度地方债发行额度的提前下达、疫苗对新冠新毒株被证明是否有效、英欧在年底前达成贸易协议的可能性等等,仍不排除扰动市场的可能性。在市场交易情绪整体较为乐观的背景下,也确实需要警惕超预期利空因素引发市场情绪的变化。当然,这些都是市场的担心,只有出现较为明确的结论的时候,才会影响市场。从辨证的角度看,一旦这些担心最终没变成现实,可能也会加快利率的下行。
中信固收称,债市收益率中枢同政策利率的变动相关性更强,随着明年逆周期政策的减力以及信用投放的逐渐减速,M1对银行配置力量的压制预计也将逐渐解除。而近期央行货币政策操作态度有所松动,利好交易情绪,春节前资金面大概率维持宽松,债市在交易层面上仍然有机会。
// 债市要闻 //
1、央行推动债券市场法制建设,对违法行为零容忍
央行组织召开债券市场法制建设座谈会。央行副行长潘功胜强调,下一步将以债券市场法制建设中的问题为导向,推动完善债券市场法律体系,全面提升债券市场法治水平,对债券市场违法行为零容忍,不断夯实债券市场信用基础,助力债券市场健康平稳发展。
2、吴晓灵:资本市场生态得到有效改善,要建立有效债券违约处置制度
央行前副行长吴晓灵表示,完善债券市场的制度建设需要做好三个方面的工作,一是营造功能监管、统一执法的市场环境;二是建立有效的债券违约处置制度;三是加大债券市场的开放度,促进债券市场与国际市场的制度接轨。
3、中央结算公司:将逐步向境外机构开放回购、国债期货等交易工具
中央结算公司副总经理、上海总部总经理徐良堆近日表示,将逐步向境外机构开放回购、国债期货等交易工具,进一步丰富其境内流动性管理和风险对冲手段。同时,鼓励设立以境内债券为标的的ETF产品,推动境外投资者投资。
4、央行于12月24日开展央行票据互换(CBS)操作
央行官网公告称,为提高银行永续债的市场流动性,支持银行发行永续债补充资本,增强金融服务实体经济的能力,中国人民银行于2020年12月24日开展了央行票据互换(CBS)操作,操作量50亿元,期限3个月,费率0.10%。
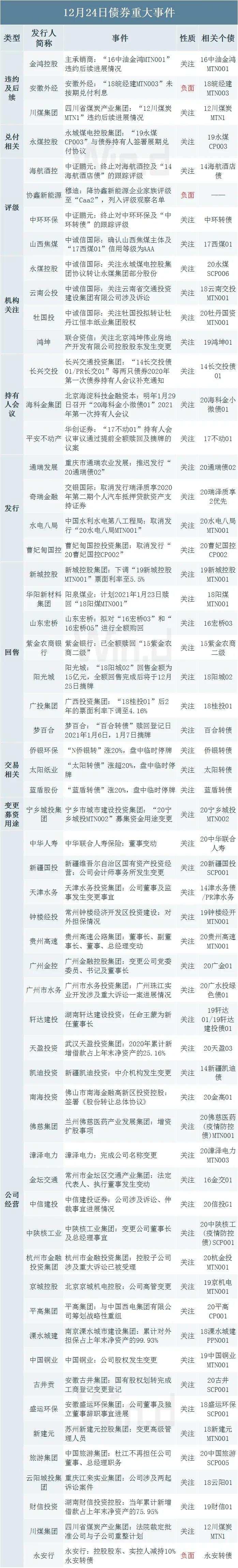
5、 “18皖经建MTN003”未按期兑付利息
安徽省华安外经建设(集团)有限公司公告称,“18皖经建MTN003”应于12月24日兑付利息。由于发行人流动性紧张,本期中期票据未按期兑付利息,发行人正在积极筹措偿债资金。
6、“19永煤CP003”与债券持有人签署展期兑付协议
永城煤电控股集团有限公司公告称,“19永煤CP003”与债券持有人签署展期兑付协议。针对债券持有人持有本期债券本金的50%部分,发行人已完成兑付;债券持有人所持本期债券展期期间的利息,利率与存续期间一致,发行人将于2021年12月18日前(含当日)足额支付给债券持有人。
7、山东宏桥拟对“16宏桥03”和“16宏桥05”进行全额购回
山东宏桥公告称,拟对“16宏桥03”、“16宏桥05”进行全额购回,现对以上债券所有投资者发出购回要约,合计拟购回资金总额22.9亿元,资金来源为公司自有资金。
// 资金市场 //
公开市场操作:
央行公告称,为维护年末流动性平稳,12月24日以利率招标方式开展了400亿元逆回购操作,包括100亿元7天期和300亿元14天期,中标利率分别为2.20%、2.35%;Wind数据显示,当日有100亿元逆回购到期,净投放300亿元。自周一央行时隔逾三个月重启14天逆回购以来,公开市场本周已累计净投放达3400亿元。

资金面(CP):
银行间市场月内资金非常充裕,隔夜回购利率自纪录低点略反弹不足2bp,七天品种大幅下行逾21bp报在1.43%附近,创逾七个月新低。交易员表示,央行连续净投放后月内流动性愈发充沛,不过非银机构跨年价格仍坚挺;周四14天逆回购虽减量但仍维持净投放,央行呵护下预计跨年无忧。




// 利率债市场 //
利率债成交走势(TBCN):

最活跃利率债成交统计(BBQ):

10年国债连续活跃行情(GZHY):

10年国开连续活跃行情(GKHY):

T2103日内走势(TF):

// 信用债市场 //
信用债成交基准统计(CBCN):

信用债成交活跃统计(BBQ):

信用债成交偏离监控(BBQ):

// 同业存单 //
同业存单发行(NCD):

同业存单成交(NCD):

同业存单成交偏离监控:

// 债券发行 //
12月24日,债券市场共发行186只债券,总发行量1195.01亿元,173只债券到期,12只债券提前兑付,1只债券回售,无债券赎回,总偿还量1277.84亿元,当日净融资额为-82.83亿元。

从发债类型看,12月24日,债券市场共发行中央票据1只,同业存单136只,金融债5只,企业债4只,公司债6只,中期票据5只,短期融资券13只,定向工具1只,资产支持证券13只,可转债1只,可交换债1只。

建行-万得银行间债券发行指数(CCBM):

// 招标情况 //
1、进出口行5年、10年期固息增发债中标收益率分别为3.2651%、3.6524%,投标倍数分别为4.51、4.01。
// 银行间债券市场交易结算日报 //
12月24日,全国银行间债券市场结算总量为40,893.62亿元,较上日下降3.19%,交易结算总笔数为17307笔。其中,质押式回购35,671.33亿元,买断式回购167.93亿元,现券交易4,675.38亿元,债券借贷378.98亿元。银行间债券市场回购利率以下行为主,其中,7天回购利率下行42.0bp至1.674%。

// 债券重大事件 //

// 海外信用评级汇总 //


Được in lại từ 微信公众号, bản quyền được giữ lại bởi tác giả gốc.
Tuyên bố miễn trừ trách nhiệm: Quan điểm được trình bày hoàn toàn là của tác giả và không đại diện cho quan điểm chính thức của Followme. Followme không chịu trách nhiệm về tính chính xác, đầy đủ hoặc độ tin cậy của thông tin được cung cấp và không chịu trách nhiệm cho bất kỳ hành động nào được thực hiện dựa trên nội dung, trừ khi được nêu rõ bằng văn bản.

Để lại tin nhắn của bạn ngay bây giờ