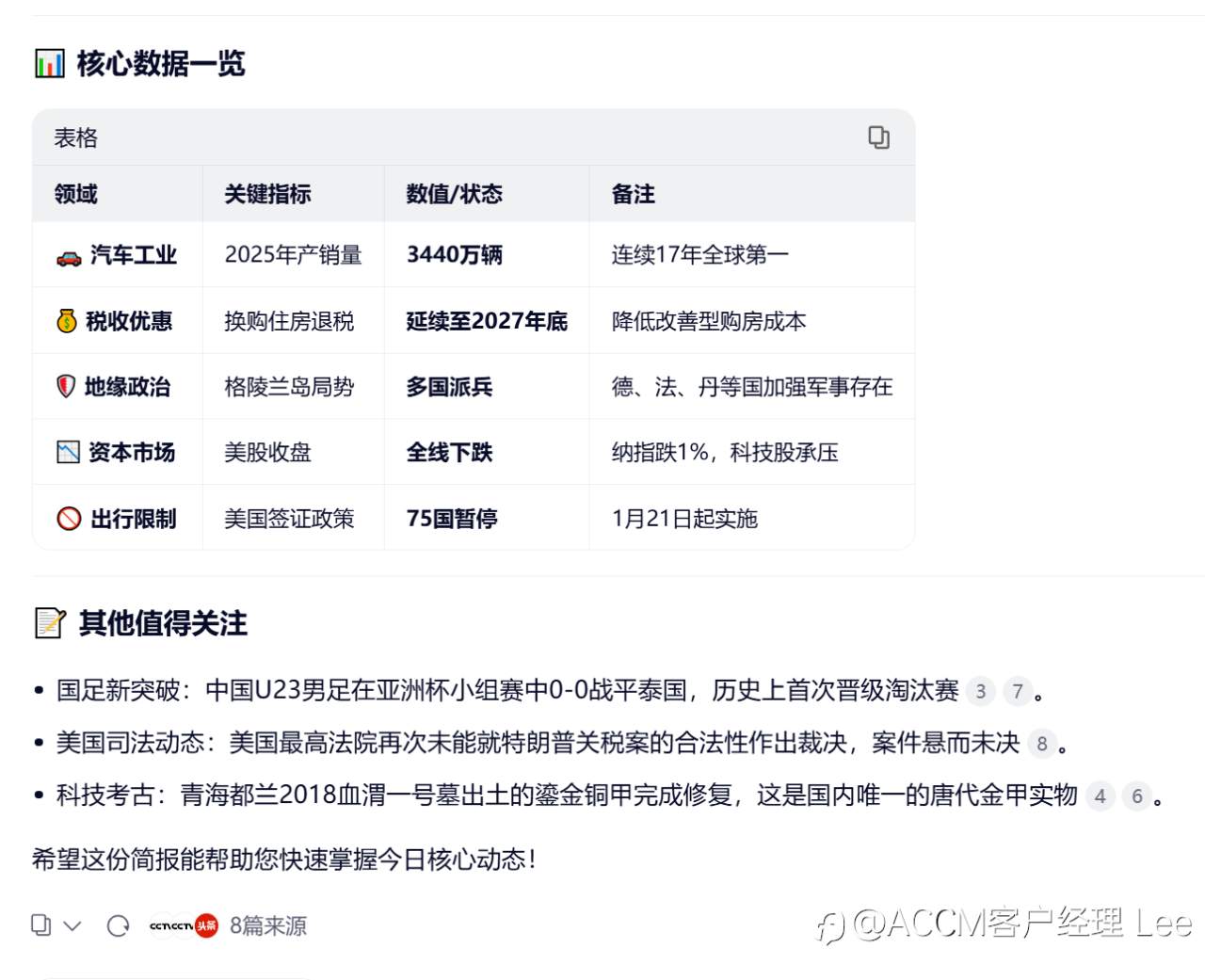
关税、地缘与政策信号齐发:全球市场迎来多重扰动

avatar
· Views 561

关税、地缘与政策信号齐发:全球市场迎来多重扰动


关税、地缘与政策信号齐发:全球市场迎来多重扰动关税、地缘与政策信号齐发:全球市场迎来多重扰动

#今日财经要闻有点疯狂#

Tuyên bố miễn trừ trách nhiệm: Quan điểm được trình bày hoàn toàn là của tác giả và không đại diện cho quan điểm chính thức của Followme. Followme không chịu trách nhiệm về tính chính xác, đầy đủ hoặc độ tin cậy của thông tin được cung cấp và không chịu trách nhiệm cho bất kỳ hành động nào được thực hiện dựa trên nội dung, trừ khi được nêu rõ bằng văn bản.

Bạn thích bài viết này? Hãy thể hiện sự cảm kích của bạn bằng cách gửi tiền boa cho tác giả.
Trả lời 0

Để lại tin nhắn của bạn ngay bây giờ

  • tradingContest