Đăng ký
Đăng nhập
Quên mật khẩu
Phổ biến
Khám phá tín hiệu giao dịch
Cuộc thi
Ngôi sao
Thị trường
Người tạo
Chính sách quyền riêng tư
Điều khoản dịch vụ
Trung tâm Trợ giúp
Liên hệ chúng tôi
Trang Thương hiệu
Tuyên bố miễn trừ trách nhiệm
Xem thêm...
© 2026 Followme
ACCM客户经理 Lee
43 Người theo dõi
·
26 Đang theo dõi
Từ
21 Oct 2025
Theo dõi
Bài đăng
Danh mục đầu tư
Giới thiệu
Anh ấy ĐÃ THÍCH
ACCM客户经理 Lee
26 Jan
关于美/日可能联合干预汇市的报道,揭示了一个极为罕见且具有系统性意义的市场信号
以下是关于美/日可能联合干预汇市的报道,揭示了一个极为罕见且具有系统性意义的市场信号。若属实,这不仅是对日元空头的“核打击”,更可能标志着全球货币秩序进入一个新阶段——甚至引发对“广场协议2.0”的广泛联想。以下从背景、信号含义、市场影响与未来路径四个维度进行深度解析:
#ACCM#
#AUD/JPY#
#EUR/JPY#
#AUD/JPY#
ACCM
Trang web
ACCM客户经理 Lee
26 Jan
关于美/日可能联合干预汇市的报道,揭示了一个极为罕见且具有系统性意义的市场信号
以下是关于美/日可能联合干预汇市的报道,揭示了一个极为罕见且具有系统性意义的市场信号。若属实,这不仅是对日元空头的“核打击”,更可能标志着全球货币秩序进入一个新阶段——甚至引发对“广场协议2.0”的广泛联想。以下从背景、信号含义、市场影响与未来路径四个维度进行深度解析:
#ACCM#
#AUD/JPY#
#EUR/JPY#
#AUD/JPY#
ACCM
Trang web
ACCM客户经理 Lee
26 Jan
美银喊话:黄金上看6000美元,第一季度是否能完成?
以下是关于黄金市场前景的分析结构清晰、逻辑严密,融合了历史周期规律、供需基本面、投资行为演变与宏观政策预期四大维度,有力支撑了美国银行(Bank of America)提出的“2026年春季金价上看6000美元/盎司”这一激进但并非空穴来风的预测。以下是对全文核心逻辑的系统性梳理与深度解读:
#ACCM#
#CrazyGold#
#gold#
ACCM
Trang web
弇中山人 :
现在看来完全有可能
WJlxy___yzj :
😍😍🙃
Anh ấy ĐÃ THÍCH
ACCM客户经理 Lee
23 Jan
TikTok美国方案落地:字节保留算法知识产权,为合资公司最大单一股东
TikTok美国业务方案的正式落地,标志着这一备受关注的跨国科技争端迈出了关键一步。以下是对此事件的系统性梳理与分析:
#USATikTokAvoidsBan#
#TikTok#
ACCM客户经理 Lee
23 Jan
TikTok美国方案落地:字节保留算法知识产权,为合资公司最大单一股东
TikTok美国业务方案的正式落地,标志着这一备受关注的跨国科技争端迈出了关键一步。以下是对此事件的系统性梳理与分析:
#USATikTokAvoidsBan#
#TikTok#
Anh ấy ĐÃ THÍCH
forex Royal09
23 Jan
xauusd analysis
ACCM客户经理 Lee
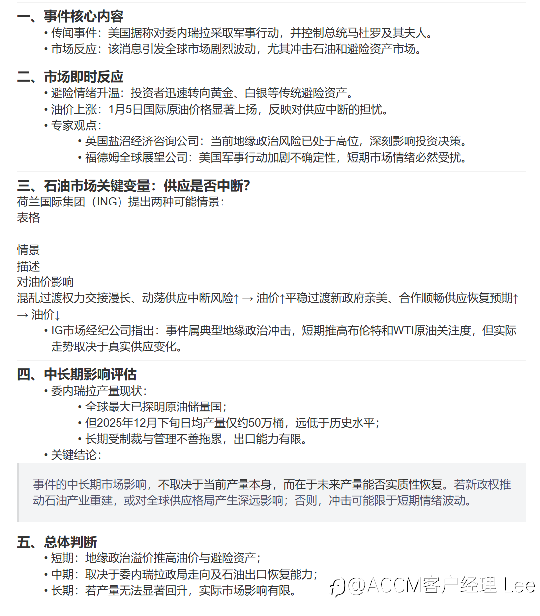
19 Jan
避险潮再起,黄金刷新历史纪录
基于当前(2026年1月19日,星期一)的宏观背景与技术面信号,我们可以对黄金市场的走势做出以下综合研判: 一、驱动金价飙升的核心逻辑地缘政治风险全面升级特朗普政府重启“格陵兰岛收购”争议,并以此为由威胁对欧洲多国加征关税,直接点燃跨大西洋贸易紧张局势。法国等欧盟核心国家的强硬回应,使市场担忧2026年可能爆发新一轮美欧贸易战。同时,中东(美伊对峙)、东欧(俄乌冲突升级至核电站威胁)等地缘热点同步恶化,形成“多点共振”的避险格局。美元信心受挫贸易保护主义政策削弱了国际市场对美国经济稳定性和美元资产吸引力的信心。尽管美元指数此前反弹至99.49,但避险资金外流导致其迅速回落,为以美元计价的黄金提
ACCM
Trang web
Anh ấy ĐÃ THÍCH
东方虚空
15 Jan
重仓交易暴涨暴富固然刺激,就是不能细水长流,所以轻仓顺势交易才是获得长期稳健成功交易的保障!
山城老刁民 :
确实如此👍
混沌织锦术 :
一般确定性大的时候我会稍微重仓
Anh ấy ĐÃ THÍCH
红盘手工作室
13 Jan
狠狠記住這28條人性真相!!!
狠狠記住這28條人性真相!!! 1.父母不會為你的人生買單。 2.永遠不要以弱者的身份出現。 3.朋友越多的人,越失敗。 4.傾訴是世界上最愚蠢的行為。 5.想就是老虎,做就是紙老虎。 6.90%的人希望你流落街頭。 7.金錢是你唯一的底氣,沒有之一。 8.沒有人會為你的人生買單,50歲沒錢,基本上就沒戲了。 9.過度在乎別人評價的人,往往一事無成。 10.不要相信任何人,只有銀行卡里的數字才是唯一的安全感。 11.人本質上和父母沒什麼關系,除了血緣 12.碰到讓你不舒服的人,一秒鐘都不要待,馬上遠離。 13.別人的評價都是虛的,只有你的成就與經歷才是實的。 14.讓你難堪的人,100%看不起
Anh ấy ĐÃ THÍCH
郭嘉买彩票
14 Jan
学不会认输的人永远不配赢,任何暂时的胜利都毫无意义~永远不要做空!
刀妹儿 :
😭之前一个执拗一个多月亏了几十个,那种感觉太难受了。能力和欲望不匹配的时候,只有狗🐶住。。。告诫自己赚1000块钱都要花好久🙄
一哭一哭 :
ex不是不让郭队做了吗,去年还在那边做的
MDR JD :
做多的结果也不会例外,认不认输,结果都一样……
Anh ấy ĐÃ THÍCH
ACCM客户经理 Lee
15 Jan
关税、地缘与政策信号齐发:全球市场迎来多重扰动
关税、地缘与政策信号齐发:全球市场迎来多重扰动
#今日财经要闻有点疯狂#
Anh ấy ĐÃ THÍCH
ACCM客户经理 Lee
15 Jan
白银冲向100美元,交易门槛悄然抬高
白银市场热潮与芝商所风控措施 1. 交易成本上升但难阻涨势 芝加哥商品交易所集团(CME)自2025年12月以来三次上调白银期货保证金,从合约名义价值的约7.2%升至9%。保证金调整旨在应对高波动性、控制风险,并非引导价格;自2026年1月13日起,贵金属保证金改为按“名义价值百分比”动态计算。尽管边际交易成本增加,但因银价同步大涨,投资者热情未减。 2. 银价飙升背后的驱动因素 地缘政治紧张:委内瑞拉、伊朗局势推升贵金属避险需求。结构性供需缺口:工业与投资需求持续强劲,预计白银将连续第六年供应短缺,需更高价格平衡市场。实物抢购潮:西方买家大量购入实物白银,银币交付周期超一个月,美国铸币局部分
ACCM
Trang web
ACCM客户经理 Lee
15 Jan
白银冲向100美元,交易门槛悄然抬高
白银市场热潮与芝商所风控措施 1. 交易成本上升但难阻涨势 芝加哥商品交易所集团(CME)自2025年12月以来三次上调白银期货保证金,从合约名义价值的约7.2%升至9%。保证金调整旨在应对高波动性、控制风险,并非引导价格;自2026年1月13日起,贵金属保证金改为按“名义价值百分比”动态计算。尽管边际交易成本增加,但因银价同步大涨,投资者热情未减。 2. 银价飙升背后的驱动因素 地缘政治紧张:委内瑞拉、伊朗局势推升贵金属避险需求。结构性供需缺口:工业与投资需求持续强劲,预计白银将连续第六年供应短缺,需更高价格平衡市场。实物抢购潮:西方买家大量购入实物白银,银币交付周期超一个月,美国铸币局部分
ACCM
Trang web
ACCM客户经理 Lee
15 Jan
关税、地缘与政策信号齐发:全球市场迎来多重扰动
关税、地缘与政策信号齐发:全球市场迎来多重扰动
#今日财经要闻有点疯狂#
Anh ấy ĐÃ THÍCH
ACCM客户经理 Lee
14 Jan
CPI数据是陷阱?大行警告PCE将反弹
揭示了当前美国通胀数据表象与实质之间的显著背离。我们可以从几个关键维度来提炼和解读这一复杂局面: 以上内容仅为个人观点,不作为投资建议!
#ACCM#
+2
ACCM
Trang web