Đăng ký
Đăng nhập
Quên mật khẩu
Phổ biến
Khám phá tín hiệu giao dịch
Cuộc thi
Ngôi sao
Thị trường
Người tạo
Chính sách quyền riêng tư
Điều khoản dịch vụ
Trung tâm Trợ giúp
Liên hệ chúng tôi
Trang Thương hiệu
Tuyên bố miễn trừ trách nhiệm
Xem thêm...
© 2026 Followme
EBC-Liana
14 Người theo dõi
·
12 Đang theo dõi
Từ
05 Dec 2025
Theo dõi
Bài đăng
Danh mục đầu tư
Giới thiệu
EBC-Liana
24 Dec 2025
从爆仓到夺冠,EBC交易大赛冠军分享“保命”心法: ✅ 量化模型:精准预判黄金回调行情。 ✅ 极致风控:不盲目持仓,分批离场锁定利润。 ✅ 平台选择:自测滑点与稳定性,140万美金出金当日到账。 交易不只是数字游...
Thêm
Anh ấy ĐÃ THÍCH
汇曝PocketSight
17 Dec 2025
散户骂平台骂得爽,其实客服比你更早看到你破防
外汇圈里最会隐身的角色,不是所谓“操盘手”“老师”“大户”,而是那个你一急就开喷的对象——客服。很多人把客服当成工具人,觉得他们只是照稿回话、复制粘贴。但真相是:他们看到的东西,比绝大多数交易员多,也比你以为的阴暗。 最近接触到一个前平台客服,做过电销、做过风控、最后跑去当代理。 典型外汇底层逆袭的样子。聊了些行业里不会对客户说的话,今天拆给大家听。 你还没发出去,客服已经看完了 先说一个最刀子的细节。你在对话框里敲“你们黑平台吃我止损”的时候,还没点发送,后台那边已经看见你的句子在逐字冒出来。 没错,客服系统有“实时预览”功能。你以为自己骂得很突然、骂得很爽,结果人家在你删掉脏字换成文明语的
+2
3122195 :
说的乱七八糟 怎么写的文章
Anh ấy ĐÃ THÍCH
欧阳
18 Dec 2025
EC不让出金
在外汇市场中,确实存在一种被明确认定为违规的交易手法,通常被称为对冲套利。其操作方式为:在相同价位上,于 A 平台做多、B 平台做空,借由不同平台之间的报价差异或执行延迟从中牟利。这并非新型手法,而是外汇市场中长期存在且被多数主流平台明令禁止的违规行为。 近期在抖音、小红书及各大交流群中,出现不少自称为 EC 或 EX“受害者” 的案例,尤其集中指向 EC Markets 无法出金 的问题。需要强调的是,作为一家全球交易量排名第二的主流外汇平台,EC 对任何形式的违规交易始终采取零容忍态度。 同时也必须说明,主流合规平台在确认违规交易后,原则上会返还客户的原始入金本金;但任何依靠违规交易手法所
EC Markets
Trang web
欧阳 :
🔥🔥🔥
Normal_Animal :
🤓
愿望成真 :
天啊😰
EBC-Liana
18 Dec 2025
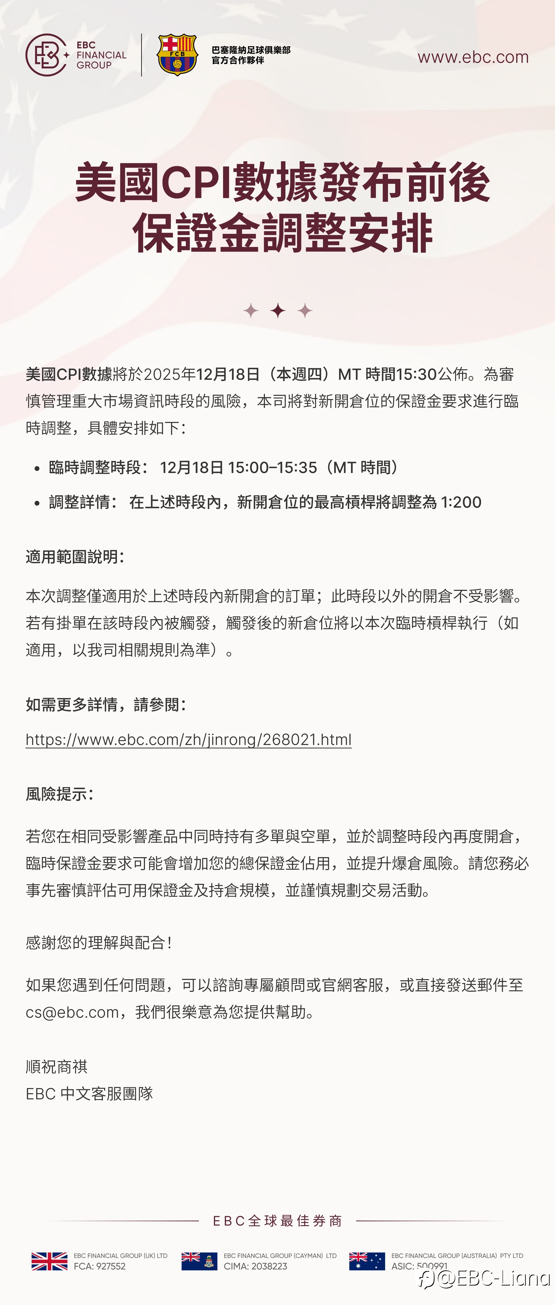
#CPI(消费物价指数)#
EBC-Liana
05 Dec 2025
🏆 全球最佳券商 EBC 財經週曆 12.8-12.14
以下是 EBC 財經週曆 (12月8日至12月14日),為您呈現下一週全球市場的重磅事件和重要數據發布時間。助您輕鬆掌握市場脈動,決策快人一步! 💡 把握機會,領先市場! 無論是重要的央行利率決議,還是備受關注的通脹 (CPI) 和就業數據,都可能為市場帶來波動和交易機會。 密切關注 EBC 財經週曆,幫助您: 提前佈局:在重要事件發生前做好準備。靈活應變:根據數據結果調整交易策略。掌握先機:不錯過任何潛在的獲利機會。 EBC Financial Group - 您的全球最佳券商,助您乘風破浪,在金融市場中取得優勢。
EBC-Liana
05 Dec 2025
📈 美股交易優勢大揭密!🚀
#EBCFinancialGroup#
#美股#
#AAPL#
你是否也在尋找擁有高回報潛力的投資機會?美股市場擁有無數機會,這些優勢能讓你更輕鬆地進行交易,開創財富!💡 全球最具流動性的市場 🌍 美股是全球最大的股票市場,擁有極高的交易量與流動性,讓你在任何時刻都能進行快速買賣,避免因流動性問題而延遲交易。 豐富的投資選擇 💼 無論是知名的科技股、金融股,還是快速成長的初創公司,美股市場提供各式各樣的投資選擇,滿足不同投資者的需求。 高度透明的市場 🔍 美股市場的規則清晰透明,資訊公開且易於獲取,讓你能
#AAPL#