Đăng ký
Đăng nhập
Quên mật khẩu
Phổ biến
Khám phá tín hiệu giao dịch
Cuộc thi
Ngôi sao
Thị trường
Người tạo
Chính sách quyền riêng tư
Điều khoản dịch vụ
Trung tâm Trợ giúp
Liên hệ chúng tôi
Trang Thương hiệu
Tuyên bố miễn trừ trách nhiệm
Xem thêm...
© 2026 Followme
橙啊橙
311 Người theo dõi
·
19 Đang theo dõi
Từ
01 Mar 2023
Theo dõi
Bài đăng
Danh mục đầu tư
Giới thiệu
橙啊橙
10 Feb
📊 “恐怖数据”今晚来袭|黄金5000关口反复拉锯,金银比震荡60附近 🔹 *行情概览* 国际现货黄金、白银目前围绕关键点位震荡运行,多空博弈加剧(具体分界点见上图)。 🔹 *市场动态* * 道指连续两日收创历...
Thêm
#FPG-FortunePrimeGlobal#
#XAU/USD#
Anh ấy ĐÃ THÍCH
FXTM富拓
09 Feb
【FXTM富拓】本周展望:重磅数据联袂登场,美元指数备受关注
以下是本周市场焦点、您应该重点关注的事件以及可能出现的交易机会。 美元指数迎来关键一周,三项重磅数据扎堆发布。消费者支出、非农和通胀数据将直接影响人们对美联储利率政策的预期,而这是美元走势的主要驱动因素。 美元的反应将取决于这些数据显示经济继续保持韧性,还是已经开始放缓。 重大事件: 周二,2月10日:美国零售销售 (12月) 分析师预测,12月零售额环比增长0.4%,前值为0.6%。若实际数据显著高于这一预期,那么表明经济状况良好,有望对美元形成支撑。反之,若数据持平或出现负增长,则可能引发对经济势头的担忧,进而拖累美元。 周三,2月11日:美国非农就业人数 (1月)
FXTM富拓
Trang web
Anh ấy ĐÃ THÍCH
ang007
06 Feb
蛰伏一年!本以为EA是万金油,躺着就可以赚钱,让程序化操作打的体无完肤!站着进入这个市场,终究还是挺立未倒!实盘操作,争取一天几百刀吧,一切随缘,我会努力的,道友,你呢?
山城老刁民 :
黑猫,白猫抓的住老鼠就是好猫👍
伟大的7号位! :
👍
Anh ấy ĐÃ THÍCH
红茶
07 Feb
到昨天为止,红茶又一个任务盘了解了。从2025年4月份开始,到2026年2月初结束,此任务盘已移交老板。总共获利2倍左右,从当初的5万美元,最高做到了15万美元。 综合胜率不到45%,而盈利却达到了2倍。再一次印证了一...
Thêm
山城老刁民 :
厉害👍
梭哈是种艺术 :
回测买地球
Anh ấy ĐÃ THÍCH
猫哥
06 Feb
当地时间2月5日,芝加哥商业交易所集团公告称,将其COMEX 100黄金期货的初始保证金从8%上调至9%,将其COMEX 5000白银期货的初始保证金比例从15%上调至18%。这算是去年12月以来第六次上调保证金了。
Anh ấy ĐÃ THÍCH
贾彦军
07 Feb
#XAU/USD#
我对自己的表现很满意!!我说了,你们只要不乱做,跟我同进同出,可能会有一两次亏损,但是周期看肯定还会吃肉!
#XAU/USD#
山城老刁民 :
很棒的收益👍
Anh ấy ĐÃ THÍCH
Jenny珍妮
06 Feb
献丑了各位
从7美刀直接干到2w多美刀😁😁😁
+3
看我干啥 :
有时候运气真的很神奇,刚好买在特别理想的位置。
亏货之王 :
重仓猛干
伟大的7号位! :
天选交易员
Anh ấy ĐÃ THÍCH
橙啊橙
15 Jan
贵金属行情持续升温 现货白银历史性突破 92 美元,黄金维持高位震荡,金银比跌破 50,市场情绪明显偏强。 行情要点速览: 1️⃣ 黄金 多空分界 4620 压力:4649 / 4671 / 4700 支撑:4597 / 4568 / 4546 2️⃣ 白...
Thêm
#XAU/USD#
Anh ấy ĐÃ THÍCH
橙啊橙
16 Jan
黄金 4600 关口反复拉锯,金银比于 50 附近震荡,市场等待方向进一步明朗。 市场观察要点: 1️⃣ 国际现货黄金 当前价格围绕 4600 一线整理,短线多空关注 4607 附近表现。 上方关注区间:4633 / 4651 / 4677 下...
Thêm
#FPG-FortunePrimeGlobal#
#XAU/USD#
Anh ấy ĐÃ THÍCH
橙啊橙
19 Jan
欧美关税不确定性升温,避险情绪回流,贵金属延续强势表现。 市场观察要点: 1️⃣ 避险情绪推升贵金属走强 近期海外贸易政策相关不确定性引发市场关注,避险情绪阶段性回升。黄金、美债等避险资产受到支撑,风险...
Thêm
#FPG-FortunePrimeGlobal#
#XAU/USD#
Anh ấy ĐÃ THÍCH
橙啊橙
22 Jan
📈 黄金 & 白银市场简评 整体市场:近期避险情绪有所缓和,美股、债市及美元整体回升,金银短线涨势趋缓。 1.黄金:昨日一度接近 4900美元,随后涨幅收窄。短线多空分界点(见图),日内支撑 4880–4875,阻力 4...
Thêm
#FPG-FortunePrimeGlobal#
#XAU/USD#
Anh ấy ĐÃ THÍCH
橙啊橙
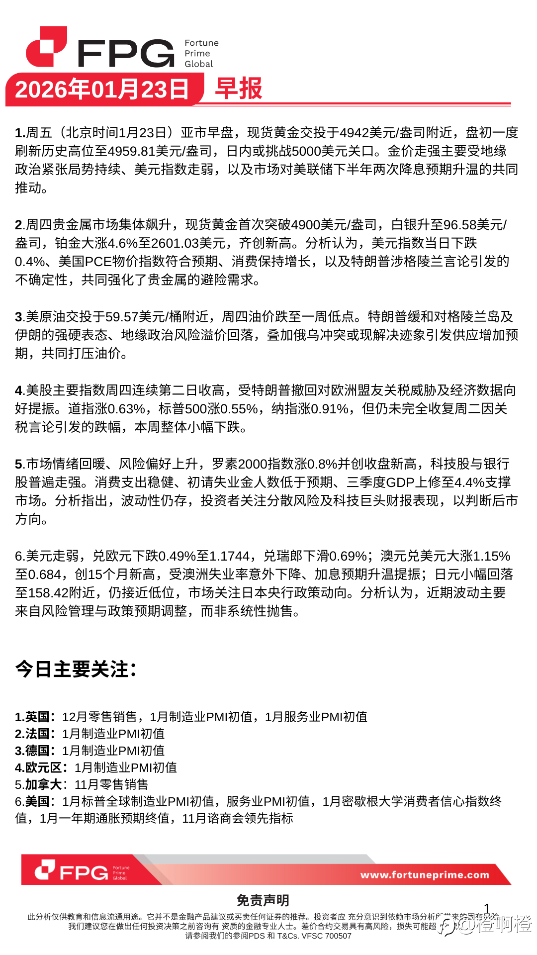
23 Jan
2026 年 01 月 23 日|市场简讯 1.贵金属维持强势,现货黄金在 4942 美元/盎司 附近运行,盘初刷新历史高位,避险情绪、美元走弱及政策预期变化持续提供支撑。白银、铂金同步走高,贵金属板块整体交投活跃。 2.原...
Thêm
#FPG-FortunePrimeGlobal#
#XAG/USD#
Anh ấy ĐÃ THÍCH
橙啊橙
26 Jan
市场避险情绪激增,贵金属飙升。黄金突破5050,白银冲破108! 1.受市场避险情绪升温影响,周一亚盘黄金突破5050关口,白银站上108,金银比下行至47.1。国际现货黄金多空分界点约4958,白银多空分界点约100.88。技术...
Thêm
#FPG-FortunePrimeGlobal#
#XAU/USD#
Anh ấy ĐÃ THÍCH
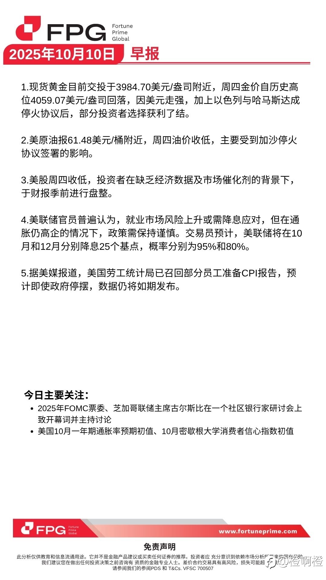
橙啊橙
27 Jan
今日市场速递(2026年1月27日) 黄金:亚市早盘 5048美元/盎司 左右震荡,周一避险推高,盘中一度冲 5110美元 历史高位。 贵金属:白银暴涨 10%,盘中触 117美元/盎司,铂金、钯金也全线上涨。 原油:布伦特跌 0....
Thêm
#FPG-FortunePrimeGlobal#
#XAU/USD#
Anh ấy ĐÃ THÍCH
橙啊橙
04 Feb
【金银市场早报】 经历连续两日暴跌后,黄金强势回升至 5000 以上,白银反弹至 88 附近,金银比维持在 57 附近震荡。 1️⃣ 国际现货金银多空分界点 (日线级别见上图) 黄金在经历暴跌后反弹约 50%,已接近技术面...
Thêm
#FPG-FortunePrimeGlobal#
#XAU/USD#